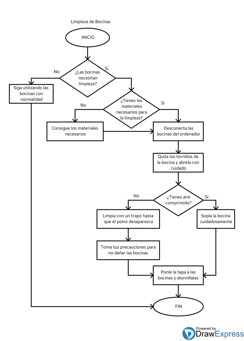
Diagrama de Flujo: Limpieza de Bocinas

Comentarios